Denah Dapur Gizi Dan Keterangan
IPPPK Pengajuan Persetujuan Peremajaan Penggantian Kendaraan. Konsep dapur minimalis dinilai praktis dan dapat.
![]()
Doc 13 Lamp Denah Dapur Bekasi Winda Prastikarani Academia Edu
Dahulu penelitian mengenai nutrisi hanya terbatas pada pencegahan penyakit kurang gizi dan.

Denah dapur gizi dan keterangan. IMTberat badan kgtinggi badan kuadrat. Gudang basah dan pencucian hewani E. Tempat pencucian sayur dan buah.
Kemasan bahan dapur atau bisa disebut dengan kata kansei 2 spesifikasi desain fisik kemasan dan 3 validasi desain usulan untuk mengetahui apakah desain yang dihasilkan sudah memenuhi keinginan konsumen. Pemetaan Layout Ruang dalam bentuk. Pernyataan dengan 3 komponen kognitif afektif dan konatif meluputi.
JMJ Volume 7 Nomor 2 Mei 2019 Hal. 7 Denah Rumah Minimalis Ini Bisa Jadi Inspirasi Cocok untuk Lahan Terbatas Dengan gaya minimalis bersih-bersih rumah pun akan jauh lebih mudah karena sudut-sudutnya mudah dijangkau. Nutrisi atau gizi adalah substansi organik yang dibutuhkan organisme untuk fungsi normal dari sistem tubuh pertumbuhan pemeliharaan kesehatan.
Mas saya memiliki rumah type 36 dengan dengan luas tanah lebar 10 m panjang 14 m dan saya ingin membuat ruang dapur dengan membangun sisa tanah yang terletak dibelakang rumah dengan ukuran 4 m x 10 m. Depok 22 Juni 2009 Larasati Indrawagita. Kepala instalasi gizi toilet wanita.
Menganalisis hubungan tingkat kecukupan energi dan zat gizi makro protein lemak dan karbohidrat dengan status gizi siswi SMA di Pondok Pesantren Al-Izzah Kota Batu. Sampel penelitian sebesar 45 orang yang diambil dengan metode simple random sampling. Gambar denah di atas merupakan sebuah rumah dengan tipe 70 yang dibangun pada sebuah lahan dengan ukuran 95 mtr.
Mengawasi pelaksanaan dan memelihara sanitasi dan kebersihan seluruh instalasi gizi dan pegawainya. 1000 1500 tt. Surat Pernyataan Kesanggupan Pengelolaan dan Pemantauan.
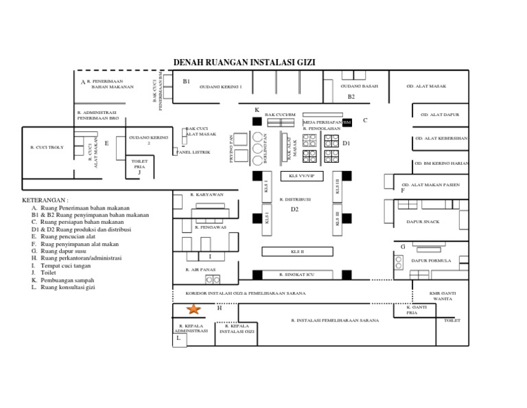
Denah ruangan instalasi gizi kls ii i dapur snack g dapur formula r. Tolong saran dan masukanya untuk denah dapur dan. 245-257 Sulfa Esi Warni dkk.
Singkat icu kmr ganti wanita koridor instalasi gizi pemeliharaan sarana k. HALAMAN PERNYATAAN Dengan ini saya menyatakan dan menjamin bahwa penulisan dan penyusunan skripsi ini dilakukan secara mandiri dan disusun tanpa menggunakan bantuan yang. Keterangan denah dapur RS Kelas A a.
245 HUBUNGAN PENGETAHUAN DAN SIKAP DENGAN STATUS GIZI PADA SISWA SEKOLAH DASAR DI JAKARTA Kevin Kristian 1 Felicia Kurniawan Angela Kurniadi 1 Vetinly 1Departemen Ilmu Kesehatan Masyarakat-Gizi Fakultas Kedokteran dan Ilmu Kesehatan Universitas Katolik Indonesia Atma Jaya. 42 Waktu dan Lokasi Penelitian. Bermakna antara status gizi dengan lauk hewani p 0759 lauk nabati p 0312 sayur p 0073 dan buah p 0312.
Konsep KE KE merupakan konsep yang menerjemahkan perasaan dan kesan ke dalam parameter produk Nagamachi 2002. Ditulis dengan tepat dan rapi e warna yang digunakan harus diperhatikan f keterangan yang singkat dan jelas mengenai makanan harus dicantumkan g informasi tentang fasilitas alamat nomor telepon serta jam buka restoran harus dicantumkan dan h mencamtumkan menu istimewa yang disarankan oleh pimpinan dapur12. Apabila dapur Anda memiliki ukuran 2x2 Anda dapat menemukan inspirasi baru untuk mendesain dapur secara minimalis menjadi lebih indah dan nyaman.
Jenis dan Desain Penelitian Jenis dan desain penelitian ini adalah penelitian deskriptif yaitu. Mutu dan Gizi Pangan Lembaran Negara Republik Indonesia Tahun 2004 Nomor 107 Tambahan Lembaran Negara Republik Indonesia Nomor 4424. Ganti pria h r.
Scan Denah Bangunan Dapur yang menjelaskan tempat pencucian peralatan gudang. Mengawasi pelaksanaan dan memelihara sanitasi dan kebersihan seluruh instalasi gizi dan pegawai dapur. Gambar III22 Analisis Hubungan Ruang Dapur Utama dan Gizi Klinik.
Badan untuk melihat keseimbangan antara asupan makanan dan kebutuhan gizi pasien. Dapur juga dilengkapi dengan cerobong asap yang berfungsi mengeluarkan asap keluar dapur pengolahan. Hal ini sejalan dengan pernyataan Bégarie 2013 yang menyatakan bahwa tidak ada hubungan yang signifikan antara obesitas dengan umur asupan makanan kebiasaan makan dan pengetahuan tentang gizi.
150 x 35 m2 1750 m2 b. HUBUNGAN STATUS GIZI AKTIVITAS GIZI DAN ASUPAN GIZI DENGAN KEBUGARAN PADA MAHASISWI PROGRAM STUDI GIZI FKMUI TAHUN 2009 Apabila suatu saat nanti terbukti saya melakukan plagiat maka saya akan menerima sanksi yang telah ditetapkan. Gagasan Olah Tapak Dan Desain Komprehensif108 B.
Gudang bahan harian D. Bagian bagian. Pembersihan lantai dilakukan oleh petugas kebersihan dan dibantu dengan penjamah makanan.
USULAN DENAH DAPUR INSTALASI GIZI RSUD KOTA BEKASI TAHUN 2014 T T Q Q R R P V P M M SS O O UU XX s NN LL W W JJ II K K II FF BB D H H AA C D EE GG C USULAN DENAH DAPUR INSTALASI GIZI RSUD KOTA BEKASI Keterangan. Bermain dengan warna di dapur. Dapur Desain adalah platform toko online desain grafis produk yang di jual dijamin harga termurah dan mempunyai kualitas yang sama.
Penelitian di bidang nutrisi mempelajari hubungan antara makanan dan minuman terhadap kesehatan dan penyakit khususnya dalam menentukan diet yang optimal. Lantai dapur terbuat dari keramik yang kuat rata dan kedap air. Jenis penelitian termasuk observasional dengan desain penelitian cross sectional.
Murti 1997 dan Timmreck 2005 Tujuan utama studi ini adalah untuk mengetahui hubungan karakteristik individu status gizi gaya hidup dan kebiasaan konsumsi kalsium dan vitamin D dengan kejadian osteoporosis dan osteopenia pada warga 45 tahun di Taman Wisma Asri Bekasi Utara tahun 2009. Demikianlah surat pernyataan ini saya buat dengan sebenar-benarnya. Dapur dibersihkan secara rutin yakni setiap pagi siang dan sore.
Kepala administrasi l r. Instalasi pemeliharaan sarana r. Pada gambar di atas dapat Anda lihat sebuah denah rumah yang terdiri atas kamar tidur dapur ruang tamu ruang keluarga kamar mandi dan carport yang didirikan pada sebuah lahan.

Pertemuan 14 Penyelenggaraan Makanan Di Lapas Ppt Download

Pengaturan Menu Makanan Pasien Diet Diabetes Mellitus Di Rumah Sakit Panti Rapih Yogyakarta Pdf Download Gratis
Artikel Denah Dapur Rumah Sakit Tipe B Hbs Blog Hakana Borneo Sejahtera

Kumpulan Gambar Denah Dapur Rumah Sakit Tipe A Terpopuler Denah

Bab I Pendahuluan Pedoman Upt Puskesmas Kecamatan Cikande 1 Pdf Free Download

Manajemen Sistem Penyelenggaraan Makanan Rsup Dr Soeradji Tirtonegoro Klaten Pdf Download Gratis
Desain Denah Instalasi Gizi Rumah Sakit Tipe C Terupdate Rumahmewah45

Lampiran 1 Uji Kelaikan Fisik Untuk Higiene Sanitasi Makanan Jasaboga Pdf Download Gratis

30 Viral Gambar Denah Layout Dapur Terlengkap Alamsketsa

Kumpulan Gambar Denah Dapur Rumah Sakit Tipe A Terpopuler Denah
Desain Denah Instalasi Gizi Rumah Sakit Tipe C Terupdate Rumahmewah45
Desain Denah Instalasi Gizi Rumah Sakit Tipe C Terupdate Rumahmewah45
Skin Care Moisturizer Cream
The use of skin care moisturizer creams is on the rise. More and more people are trying to find a way to put an end to premature aging, or slow the process of it happening all together. Unfortunately, we are all going to age, and at some point, we will show the signs of aging through wrinkles and other effects on our skin.The good news is, we don't have to let it happen right now or any time soon. There are many skin care moisturizer creams that have proven to reduce dryness and wrinkles in the skin. This makes many people appear to be younger than they really are. Better yet, people that start to use a skin care moisturizer cream at an early age often don't see the affects of premature aging until years after those that don't use skin care moisturizer creams.One of the most important parts of life is to be happy, right? Unfortunately, for some people being happy is hard to do if they are worrying about their appearance. More specifically, if they are worried about the wrinkles and the dryness of the skin on their face, hands, and other parts of their body that are routinely visible.While some people don't see the point in using skin care moisturizer creams to stop premature aging, it is for the most part not only widely accepted, but also recommended by beauticians and even some medical professionals.clear skin, acne facial, body acne, best skin care products, acne clear, japanese skin care, facial products, what causes acne, oily skin, careline, anti wrinkle cream, anti aging skin care, anti aging eye cream, anti aging serum, simple skin care, face moisturizer, skin store, sephora skin care, acne treatments, saggy skin, acne skin, acne cleanser, skincare for dry skin, dry skin cream, basic skin care, products for dry skin, acne skin care products, lotion for dry skin, dermalogica skin care, skin care sets, acne skin care, botanics skin care, aloe vera skin care, collagen skin care, vitamin c skincare, avene skin care, acne cure, best face cream, garnier skin care, exposed skin care, origins skin care, private label cosmetics, korean skin care, collagen cream.
Through the use of skin care moisturizer creams, people are able to delay getting those annoying and unsightly aging wrinkles that often appear on their foreheads, under their eyes, and on other places on their body. By delaying these things, they are able to appear to be younger than they really are, which in turn in many cases gives them a better quality of life, which should be the ultimate goal for everyone.There are a ton of different skin care moisturizer creams on the market, and they all work differently for different people. This is because everyone's skin is different, so the ingredients in the sin care moisturizer cream react in different ways.The best way to "find the winner" is to try out as many different brands as you can. One way to do that is to take advantage of all of the free trial offers that exist. Companies will offer a free trial as a way to get people to try their product, if they like it, they continue to use it which in turn gives the skin cream company a steady and repeat customer. So, take advantage of the offers that are out there, save yourself some cash, and find a skin cream moisturizer cream that works for you.
wrinkles, cosmetics, face mask, skin care, eye cream, skin moisturizer, face moisturizer, anti aging, anti wrinkle, moisturizer, moisturizing, dry skin, sensitive skin, cosmetic brands, facial cleanser, skin care routine, lotion, skin care products, face cream, skin care brands, cleanser, smooth skin, facial treatment, acne cream, peeling skin, men's skin care, beauty products, acne scars, skin beauty, beautiful skin, caring skin, acne scar treatment, skin care tips, moisturizer for dry skin, skin care regimen, best acne treatment, acne treatment, skin repair, best anti aging cream, glowing skin, best eye cream for wrinkles, acne prone skin, acne removal, anti aging cream, eye wrinkles, organic skin care.



